Cancel Preloader
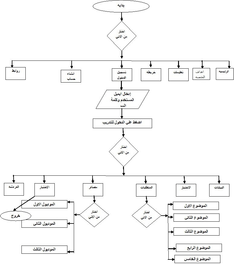
تسجيل الدخول للحساب
انشاء حساب جديد
كلية التربية
قسم تكنولوجيا التعليم
الرئيسية
أهداف المنصه
تعليميات الإستخدام
خريطة المنصه
روابط مهمة
المتطلبات القبليه
مصادر التعلم الإلكتروني .
نماذج لمشروعات مبتكره
معايير تقييم مشروعات مصادر التعلم الالكتروني المبتكره .
معايير تقييم مشروعات مصادرالتعلم الإلكتروني.
الرئيسية
أهداف المنصه
تعليميات الإستخدام
خريطة المنصه
المتطلبات القبليه
مصادر التعلم الإلكتروني .
نماذج لمشروعات مبتكره
معايير تقييم مشروعات مصادر التعلم الالكتروني المبتكره .
معايير تقييم مشروعات مصادرالتعلم الإلكتروني.
خريطة المنصه